The Diagram Below Shows the Typical Stages of Consumer Goods Manufacturing, Including the Process by Which Information Is Fed Back to Earlier Stages to Enable Adjustment. Write a Report for A University Lecturer Describing the Process Shown.
Sample Answer: The Diagram Below Shows the Typical Stages of Consumer Goods
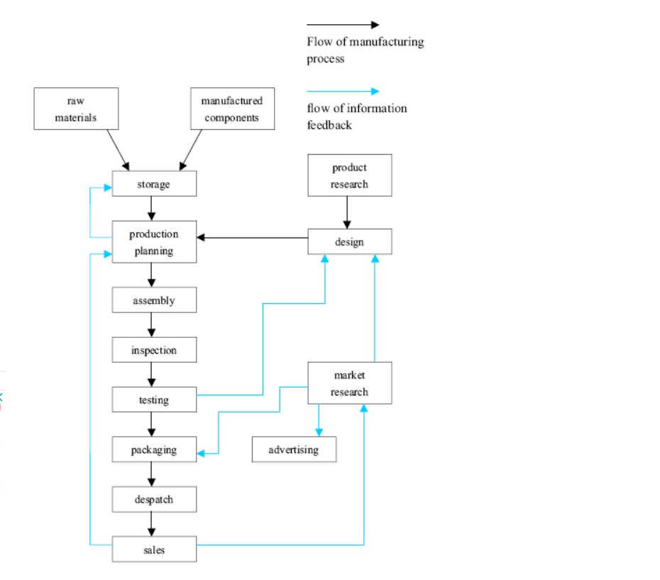
The chart illustrates the process of consumer goods manufacturing, including the process by which information is given as feedback at an earlier stage to enable adjustment. Overall, the process can roughly categorised into three phases- raw material and manufacturing component collection, product planning and testing.
Also, Read The Line Chart Shows the Percentage of People of Different Age
The process begins with the collection of raw materials and manufactured components, which are then stored. Here, the product goes through a process of research after the product is designed.
In the second stage, they are planned by production, following which they are assembled to make a new product. Moreover, products go through a process of inspection.
In the final stage, products are tested, and then the packaging of products takes place after researching the market and then advertising the product. Furthermore, products are dispatched for sale in the market.
